Piping Standards

Piping Flow Diagram (PFD)

Diagram that shows the flow of the system

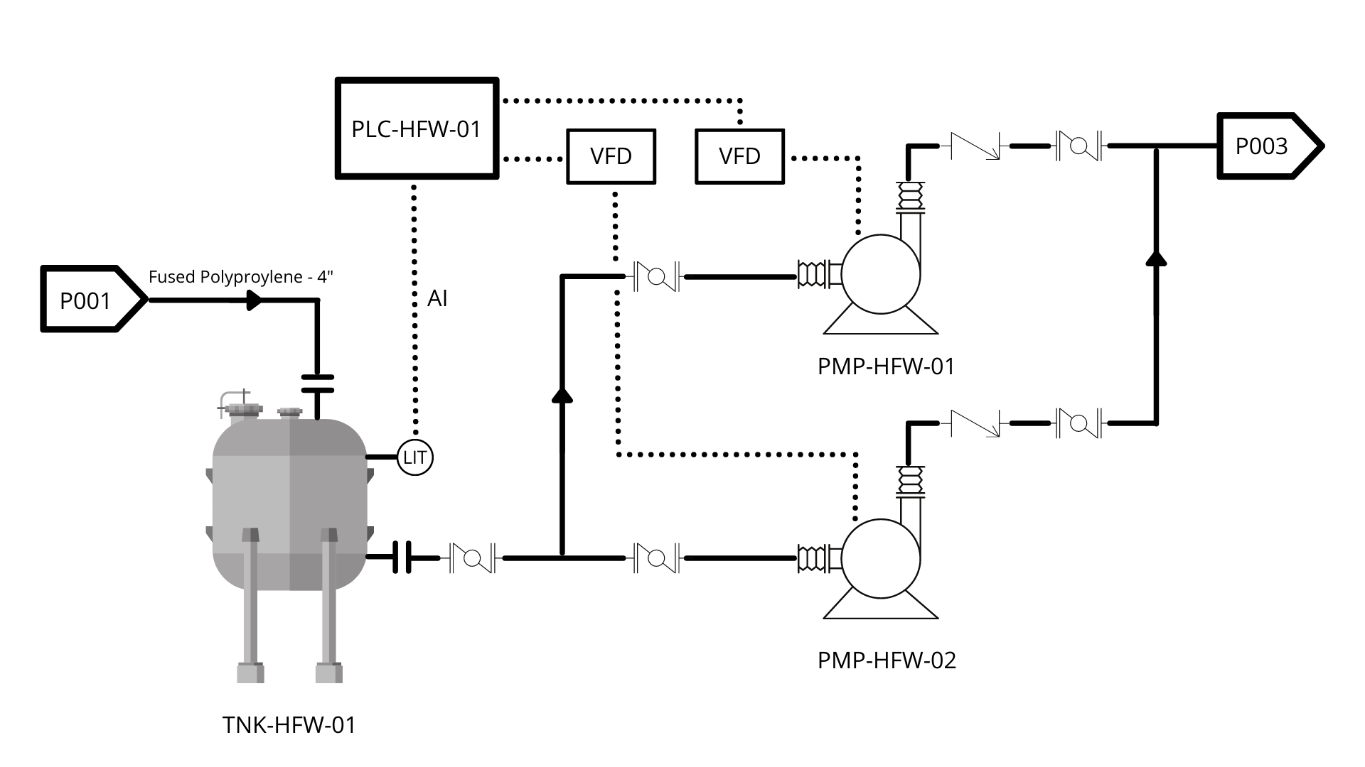
This is an example of a Hydro-Fluoric Waste (HFW). This shows (1) tank, (7) valves, and (2) pumps. The main things you should be looking for with PFDs is material type, size, equipment, valves and continuation tags. The one thing you won't typically see on PFDs is instrumentation (TITs, PITs, etc).

Bluebeam Screenshot

Piping and Instrumentation Diagram (P&ID)

Diagram that shows the flow and instrumentation

Same example as above but do you spot the difference? There are now dotted lines to indicate control wiring. Now you start to see a Level Indicating Transmitter (LIT) wiring back to a Programmable Logic Controller (PLC). You also see a Variable Frequency Drive (VFD) controlling the motor of the pumps.

Bluebeam Screenshot

Missing Extensions

Extension Missing? Add 200 ft to your takeoff.

Designers are not always completed with there PFDs or P&IDs when a set is issued. If it is unknown where the line goes, add 200 ft and call it a day.

Bluebeam Screenshot